Octaveのグラフィック:データをプロットする
計算結果をきれいにグラフ表示しよう
OctaveがGUIで使え、グラフィックがきれいに描けます。
最近のバージョンではQtのエンジン使っているそうです。(昔はgnuplot)
| グラフを書く命令 | |||
|---|---|---|---|
| plot | 線形プロット | ||
| semilogx | x片対数プロット | semilogy | y片対数プロット |
| loglog | 両対数プロット | plotyy | 左右両軸プロット |
help plotなどとして、内容を調べてください。
二次元グラフィックス
基本
1 plot(y)
2 H=plot(x,y)
3 H=plot(x,y,''option'')
引数が1つのplot(y)は、配列データyを順番にプロットしていきます。
plot(x,y)では、配列xを横軸値、配列yを縦軸値として (x,y)の組の順番にプロットしていきます。
したがってx,yのデータ数(長さ)が同じでないと描けません。 よくエラーになるので注意。
- オプション''option''は色、マーカー、線種などを設定できます。
例えば、 plot(x,y,'r:+')とすると 赤色(r)、点線(:)、十字マーカー(+)を用いた二次元グラフが描画されます。
help plot,doc plot でオプションを調べてみましょう。
| linestyle | |||
|---|---|---|---|
| '-' | Use solid lines (default). | '--' | Use dashed lines. |
| ':' | Use dotted lines. | '-.' | Use dash-dotted lines. |
| marker | |||||
|---|---|---|---|---|---|
| '+' | crosshair | 'o' | circle | '*' | star |
| 'x' | cross | 's' | square | 'd' | diamond |
| 'v' | downward-facing triangle | '>' | right-facing triangle | '<' | left-facing triangle |
| 'h' | hexagram |
| color | |||||||
|---|---|---|---|---|---|---|---|
| 'k' | blacK | 'r' | Red | 'g' | Green | 'b' | Blue |
| 'y' | Yellow | 'm' | Magenta | 'c' | Cyan | 'w' | White |
| [r g b] | 0<r,g,b< 1 のr,g,bの値を指定 |
線の太さなどを少しいろいろ細かく設定したい場合は、plotのハンドルを取得してハンドルプロパティを設定します。
- plotの戻り値 Hはハンドル番号(ID番号のようなもの)です。
- get(H)で、得られたプロパティ(属性:線の色、太さなど)が表示されます。 そのハンドル番号に対してset命令を用いてさまざまな設定を行います。
1 get(H)
2 ans=
3 scalar structure containing the fields:
4 (中略)
5 color =
6 1 0 0
7 (中略)
8 linestyle = :
9 linewidth = 0.50000
10 marker = +
11 (中略)
12 markersize = 6
13 (後略)
14 >>H=plot(x,y)
15 >>set(H,'linewidth',1,'linestyle',':', 'color', 'c' ,'marker','x');
linewidth(線の太さ)の単位はpt(ポイント)のようです。
描画命令(plot)と、オプション命令(set)を分けて描くと、
プログラム中で色や線種を自動指定しやすくなります(オススメ)。
- 軸の設定は axis([xmin xmax ymin ymax])や xlim([xmin xmax]),ylim([ymin ymax]),で設定もできるが、明示的にいろいろ設定したい場合は、 軸プロパティを指定すれば良い。
1 gca:get a handle current axes object
2
3 get(gca);%プロパティが表示されます。
4 set(gca,'xlabel','X','ylabel','Y','title','HOGE','xlim',[xmin xmax],'ylim',[ymin ymax],'FontSize',10,'FontName','Times')
5 legend('h1','name2',...,表示場所);%help legendして調べてください。
その他2次元データのプロット
| bar() | 棒グラフ, データの列行を転置で入れ替え可\bar([1 2 3 1]),bar(t') |
| barh() | barの横向き\optionでSTYLE,PROPERTY設定あり |
| hist() | ヒストグラム。hist([1 1 2 3 3 3])\区間を10分割して各度数(頻度)を計算して図示する。 |
| pie() | 円グラフ, 百分率で表示 |
| polar() | 放射状グラフ |
| その他、area, rose, compassなどあり |
1 N=6;
2 x=linspace(1,N,N)';
3 bar(x,4*[cos(x)+1.5 sin(x)+1.5 rand(N,3)+1.0])%'grouped'がdefault
4 figure
5 barh(x,4*[cos(x)+1.5 sin(x)+1.5 rand(N,3)+1.0], 'stacked')
6 figure
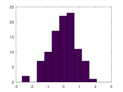
7 hist(randn(100,1));%正規分布乱数100個を10区分に分けて度数を示す。
| bar (grouped) | barh stacked | hist |
|---|---|---|
![]() | ![]() | ![]() |
Sold=[20 15 8 7 3];
Fruits={'Apple','Orange','Banana','Peach','Cherry'};
Explor=[0 0 0 0.1 0];
figure
pie(Sold,Explor,Fruits)
| pie![]() |
th=linspace(0, 2*pi, 201); figure H=polar(th,sqrt(2)*cos(5*th)); set(H,'linewidth',4); | polar![]() |
MATLABのプロットタイプを紹介します。
ここに近いことがOctaveでもできると思います。
レーダーチャートはユーザー投稿programからどうぞ
グラフをたくさん描きたい
- [方法1.] figure(ウィンドウ番号)で描画画面を複数開き、
グラフィックウィンドウを指定して描画する。
ウィンドウ番号の指定なければ1が指定されて開く。
plotは上書きが基本なので、重ね描きするときは、 hold onを記述する。
例
plot(x,sin(x))と plot(x,cos(x))を重ね描きします。
figureの番号を指定しないときは、1から始まり、figure命令毎に増えます。
clear all close all clc x=linspace(0,2*pi,50); figure plot(x,sin(x),'+');%データ点を+で表示 hold on plot(x,cos(x),'r--');%データ点を赤色破線で結んで表示 | ![]() |
- [方法2.] 一つの画面を分割する。
subplot(行数,列数,描画する画面)
例
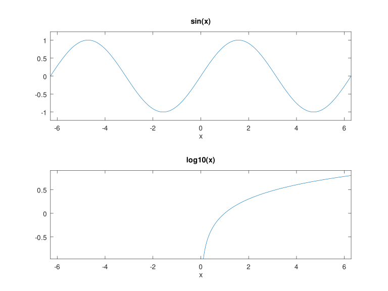
figure
ezplot('sin(x)')
subplot(2,1,2)
ezplot('log10(x)')
| ![]() |
ウインドウを上下二段(2行,1列)に分割して、
上(最後の1で指定)の部分にsin(x)を描画。
下(最後の2で指定)の部分にlog10(x)を描画します。
ezplotは いくつかの関数について、横軸xの数値がなくても、
ezplot(関数名)とするだけで、グラフが表示されます。
三次元データのグラフィックス
三次元データの図示例として 以下を示します。
z = [0:0.01:3]; figure plot3 (cos (2*pi*z), sin (2*pi*z), z,'o-'); hold on plot3 (z, exp (2i*pi*z)); | plot3![]() |
theta = 0:0.2:6;
figure
stem3 (cos (theta), sin (theta), theta);
| stem3![]() |
[x y z]=peaks(36); figure contour3(x,y,z) figure mesh(x,y,z) figure meshc(x,y,z) figure ribbon(y,z) figure surf(x,y,z) figure surfc(x,y,z) |
|
[x y z]=peaks(37); figure surface(x,y,z) colorbar | surface![]() |
[x, y, z]=peaks(80); figure contourf(x, y, z) ; colorbar; figure contour(x, y, z) ; | contourf![]() | contour![]() |
f= @(x,y) sin(sqrt(x.^2+y.^2))./sqrt(x.^2+y.^2); range = linspace (-8, 8, 41); [X, Y] = meshgrid (range, range); Z = f (X, Y); figure surf (X, Y, Z); | surf![]() |
meshgrid(X,Y)とはX,Yがそれぞれベクトルとして、
交点(X,Y)の値を求める命令です。
上記ではX,Yともに-8から8まで41個の値(range)なので
(X,Y)=(-8.0,-8.0),(-7.6, -8.0),(-7.2,
-8.0),...,(7.6,8.0),(8.0,8.0)の41x41組の(X,Y)値が得られる。
簡単できれいにグラフィックスができることがOctave/Matlabの特長です。
既定値以外の線の色や種類に変更したいときは、svg形式で出力したファイルをInkscape(ソフトウェア名)を用いて編集すれば簡単にできます。
svgファイルをEditorで読み込んでテキスト編集してもできます。
その他オプションの紹介
- 軸の縦横比を揃えたい。
軸の縦横比を揃えて「円」を円らしく表記したいときなどは、縦横比を指定します。初期 値は auto のようです。
1 daspect([1 1])
2 daspect([1 1 1])
二次元でも三次元でも ok です。
- grid 根軌跡の場合はsgrid on
1 zeta=0.691;
2 sgrid(zeta,[]);
とすると、指定したzetaの補助線が表示されます。
図をファイルとして保存する
レポートに添付するために、図をファイルとして保存します。
図には、ベクトル形式とビットマップ形式があります。
ベクトル形式は 拡大縮小などしても劣化が少なくきれいな形式です。
拡張子はeps,svg,pdfなどがあります。
ベクトル形式は LibreOfficeでは問題なく貼り込めますが、
wordでは貼り込めない場合があるので、
そのような場合はビットマップ形式で保存します。
図のメニューから印刷できますし、 コマンドとしては
print(H,FILANAME,OPTIONS) とします。
Hは図のハンドル番号で、 保存するfigureのウィンドウ番号を指定します。
- FILENAMEは保存するファイル名
- OPTIONSにはいろいろ指定できますが、 保存形式'-dDEVICE'を指定します。
- DEVICEには、ベクトル形式なら,eps,svg,pdf、ビットマップ形式ならばpng,pbm,jpgとします。
- svgで保存しているのは、Inkscapeで見栄え良く編集するためです。
- epsに色付きで直接保存するときは、'-color'のオプション指定が必要な場合があるようです。 -depscとする手もあるかもしれません。
以下のようなmファイルを実行すれば、fig1からfig10までを連続して fig_*.svgとして出力保存されます。(*はfig番号)
1 fn='fig_';
2 ext='.svg';
3
4 for i=1:10
5 fname=[fn num2str(i) ext];
6 print(i, fname, '-dsvg','-S640,480');
7 end
最後の'-S640,480'は出力画像のサイズです。 小さいサイズで出力されたら、書いてください。


















